******3044am永利(中国)集团官方网站

校园快讯

当前位置 : 校区主页 > 校园快讯 > 正文
【“智”行合一】嵙嵙“智”条——智能装备学院召开教工和学生党支部联学共建促学风专题会
  • 发布时间:2024-11-25

  • 浏览量:

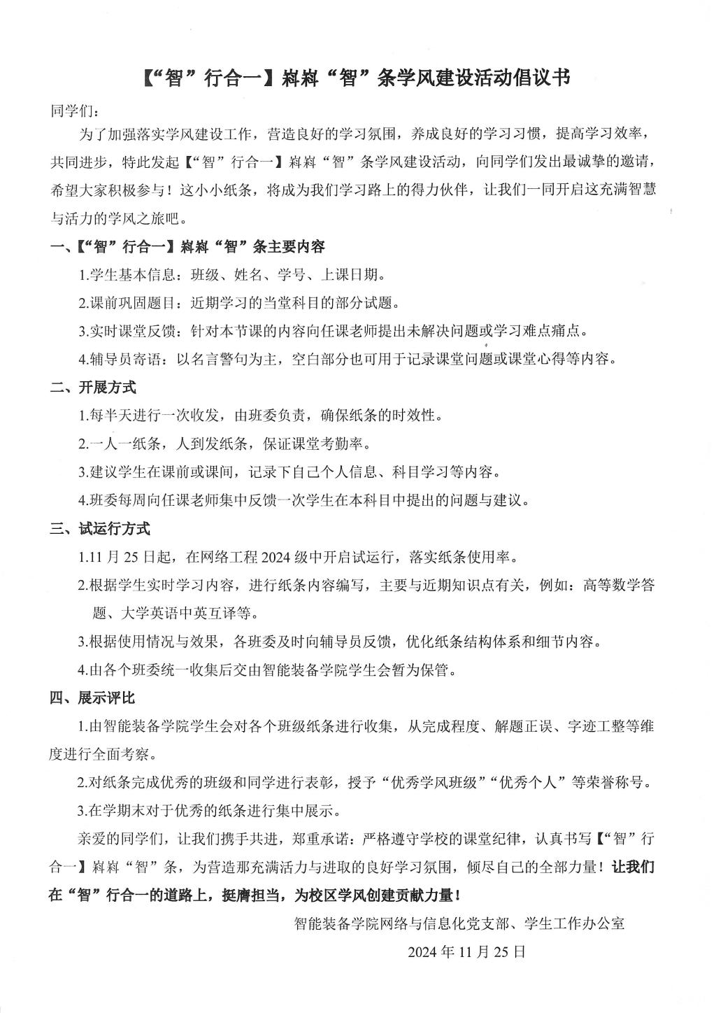
11月25日,为把校区学风建设动员和推进会有关要求落地落实,智能装备学院部分教工和学生党支部联学共建,共同发出了【“智”行合一】嵙嵙“智”条试行倡议。

会议由党委副书记兼副院长王衍国主持,学工办主任、团委书记谢清勇,网络与信息化党支部组织委员孙琳,支部成员殷玉法、薛方芳、蔡婧婧,学生第四党支部书记曹园及支部部分学生党员代表参加活动。会上,师生们各抒己见、建言献策,从纸条内容、开展方式到后期的展示评比提出了可行建议与意见,并完善了倡议书内容。

据悉,【“智”行合一】嵙嵙“智”条是学院学风建设的落实落细之举,既体现了学院在学风建设上的创新思维和务实做法,也让师生们更加清晰地认识到了学风建设的重要性与紧迫性。活动将通过一张小小的纸条,把课堂考勤、学习记录和辅导员寄语等内容进行融合,不仅增强了学生的学习自主性,还加强了师生之间的沟通与互动,帮助学生养成良好的学习习惯,提高学习效率,营造良好的学习氛围。文/图:类砚语

 


上一篇:资源学院举办校园主持人大赛 下一篇:3044永利集团官网在校青年教师讲课比赛中再获佳绩